图书档案与文博部关于落实2025年度重点工作先进集体和先进个人评选结果的公示

发布人:发表时间:2026-01-05点击:


各党支部、各科室:

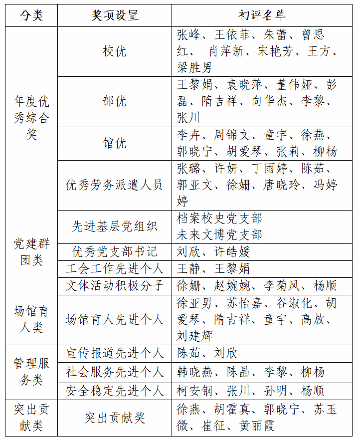
依据《图书档案与文博党委关于表彰奖励落实2025年度重点工作先进集体和先进个人的通知》,图书档案与文博部党政联席会成员于1月5日下午开展了教职工2025年度重点工作先进集体和先进个人的评优工作,现将初步获奖名单公示如下:

公示时间为2026年1月5日至1月7日。在公示期内,若对公示内容有异议者,可采用书面形式向综合事务办公室反馈。联系电话:027-67883146。


                              图书档案与文博部

                               2026年1月5日



联系我们
    • 部综合事务办公室:027-67883146
    • 档案服务:027-67885112
    • 南望山校区图书馆:027-67883146
    • 博物馆027-67883344
    • 未来城校区图书馆027-65525594
    • 校史馆:027-67886310